elecena.pl

Half-Bridge N-Channel Power MOSFET Driver with Boost Regulator

Analog Devices

Half-Bridge N-Channel Power MOSFET Driver with Boost Regulator RSS Sample
  • Darmowa próbka
MPN:
LT1336
Producent:
ANALOG DEVICES
Dodany do bazy:
Ostatnio widziany:
Zmiana ceny:
-100% (20.01.2025)
Poprzednia cena:
3.69

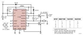
The LT1336 is a cost effective half-bridge N-channel power MOSFET driver. The floating driver can drive the topside N-channel power MOSFETs operating off a high voltage (HV) rail of up to 60V (absolute maximum). In PWM operation an on-chip switching regulator maintains charge in the bootstrap capacitor even when approaching and operating at 100% duty cycle.

The internal logic prevents the inputs from turning on the power MOSFETs in a half-bridge at the same time. Its unique adaptive protection against shoot-through currents eliminates all matching requirements for the two MOSFETs. This greatly eases the design of high efficiency motor control and switching regulator systems.

During low supply or start-up conditions, the undervoltage lockout actively pulls the driver outputs low to prevent the power MOSFETs from being partially turned on. The 0.5V hysteresis allows reliable operation even with slowly varying supplies.

Applications

* PWM of High Current Inductive Loads

* Half-Bridge and Full-Bridge Motor Control

* Synchronous Step-Down Switching Regulators

* 3-Phase Brushless Motor Drive

* High Current Transducer Drivers

* Class D Power Amplifiers

* Floating Top Driver Switches Up to 60V

* Internal Boost Regulator for DC Operation

* 180ns Transition Times Driving 10,000pF

* Adaptive Nonoverlapping Gate Drives Prevent Shoot-Through

* Drives Gate of Top N-Channel MOSFET Above Supply

* Top Drive Maintained at High Duty Cycles

* TTL/CMOS Input Levels

* Undervoltage Lockout with Hysteresis

* Operates at Supply Voltages from 10V to 15V

* Separate Top and Bottom Drive Pins

Elecena nie prowadzi sprzedaży elementów elektronicznych, ani w niej nie pośredniczy.

Produkt pochodzi z oferty sklepu