115-mW stereo, 1.5-W mono, analog input, Class-AB audio amplifier
Texas Instruments
RSS
Sample
- Darmowa próbka
- MPN:
- LM4855
- Producent:
- TEXAS INSTRUMENTS
- Dodany do bazy:
- Ostatnio widziany:
Sugerowane produkty dla lm4855
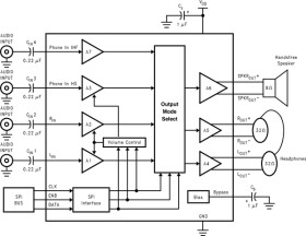
The LM4855 is an audio power amplifier system capable of delivering 1.1W (typ) of continuous average power into a mono 8Ω bridged-tied load (BTL) with 1% THD+N and 115mW (typ) per channel of continuous average power into stereo 32Ω BTL loads with 0.5% THD+N, using a 5V power supply.
The LM4855 features a 32 step digital volume control and eight distinct output modes. The digital volume control and output modes are programmed through a three-wire SPI serial control interface, that allows flexibility in routing and mixing audio channels.
The LM4855 is designed for cellular phone, PDA, and other portable handheld applications. It delivers high quality output power from a surface-mount package and requires only six external components.
The industry leading DSBGA package only utilizes 2mm x 2.3mm of PCB space, making the LM4855 the most space efficient audio sub system available today.
Elecena nie prowadzi sprzedaży elementów elektronicznych, ani w niej nie pośredniczy.
Produkt pochodzi z oferty sklepu Texas Instruments