elecena.pl

1.25-W, mono, analog input Class-AB audio amplifier

Texas Instruments

1.25-W, mono, analog input Class-AB audio amplifier RSS Sample
  • Darmowa próbka
MPN:
LM4941
Producent:
TEXAS INSTRUMENTS
Dodany do bazy:
Ostatnio widziany:

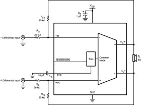
The LM4941 is a fully differential audio power amplifier primarily designed for demanding applications in mobile phones and other portable communication device applications. It is capable of delivering 1.25 watts of continuous average power to a 8Ω load with less than 1% distortion (THD+N) from a 5VDC power supply. The LM4941 does not require output coupling capacitors or bootstrap capacitors, and therefore is ideally suited for mobile phone and other small form factor applications where minimal PCB space is a primary requirement.

The LM4941 also features proprietary internal circuitry that suppresses the coupling of RF signals into the chip. This is important because certain types of RF signals (such as GSM) can couple into audio amplifiers in such a way that part of the signal is heard through the speaker. The RF suppression circuitry in the LM4941 makes it well-suited for portable applications in which strong RF signals generated by an antenna from or a cellular phone or other portable electronic device may couple audibly into the amplifier.

Other features include a low-power consumption shutdown mode, internal thermal shutdown protection, and advanced pop & click circuitry.

Elecena nie prowadzi sprzedaży elementów elektronicznych, ani w niej nie pośredniczy.

Produkt pochodzi z oferty sklepu