elecena.pl

3.1-W, mono, 9.6- to 16-V, analog input Class-AB audio amplifier

Texas Instruments

3.1-W, mono, 9.6- to 16-V, analog input Class-AB audio amplifier RSS Sample
  • Darmowa próbka
MPN:
LM4950
Producent:
TEXAS INSTRUMENTS
Dodany do bazy:
Ostatnio widziany:

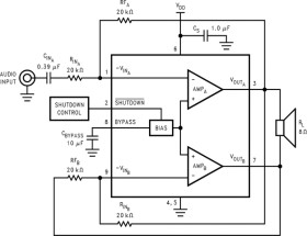
The LM4950 is a dual audio power amplifier primarily designed for demanding applications in flat panel monitors and TV's. It is capable of delivering 3.1 watts per channel to a 4Ω single-ended load with less than 1% THD+N or 7.5 watts mono BTL to an 8Ω load, with less than 10% THD+N from a 12VDC power supply.

Boomer audio power amplifiers were designed specifically to provide high quality output power with a minimal amount of external components. The LM4950 does not require bootstrap capacitors or snubber circuits. Therefore, it is ideally suited for display applications requiring high power and minimal size.

The LM4950 features a low-power consumption active-low shutdown mode. Additionally, the LM4950 features an internal thermal shutdown protection mechanism along with short circuit protection.

The LM4950 contains advanced pop & click circuitry that eliminates noises which would otherwise occur during turn-on and turn-off transitions.

The LM4950 is a unity-gain stable and can be configured by external gain-setting resistors.

Elecena nie prowadzi sprzedaży elementów elektronicznych, ani w niej nie pośredniczy.

Produkt pochodzi z oferty sklepu