elecena.pl

High-density, 36-V input, 1-V to 16-V output, 6-A power module with -55°C enhanced temperature range

Texas Instruments

High-density, 36-V input, 1-V to 16-V output, 6-A power module with -55°C enhanced temperature range RSS Sample
  • Darmowa próbka
MPN:
TPSM63606E
Producent:
TEXAS INSTRUMENTS
Dodany do bazy:
Ostatnio widziany:

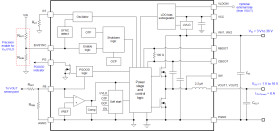
Deriving from a family of synchronous buck modules, the TPSM63606E is a highly integrated 36-V, 6-A DC/DC solution that combines power MOSFETs, a shielded inductor, and passives in an Enhanced HotRod™ QFN package. The module has VIN and VOUT pins located at the corners of the package for optimized input and output capacitor placement. Four larger thermal pads beneath the module enable a simple layout and easy handling in manufacturing.

With an output voltage from 1 V to 16 V, the TPSM63606E is designed to quickly and easily implement a low-EMI design in a small PCB footprint. The total solution requires as few as four external components and eliminates the magnetics and compensation part selection from the design process.

Although designed for small size and simplicity in space-constrained applications, the TPSM63606E module offers many features for robust performance: precision enable with hysteresis for adjustable input-voltage UVLO, resistor-programmable switch node slew rate and spread spectrum option for improved EMI, integrated VCC, bootstrap, and input capacitors for increased reliability and higher density, constant switching frequency over the full load current range, and a PGOOD indicator for sequencing, fault protection, and output voltage monitoring.

Elecena nie prowadzi sprzedaży elementów elektronicznych, ani w niej nie pośredniczy.

Produkt pochodzi z oferty sklepu