elecena.pl

4.5-V to 15-V input, dual 6-A, single 12-A, output power module

Texas Instruments

4.5-V to 15-V input, dual 6-A, single 12-A, output power module RSS Sample
  • Darmowa próbka
MPN:
TPSM5D1806
Producent:
TEXAS INSTRUMENTS
Dodany do bazy:
Ostatnio widziany:

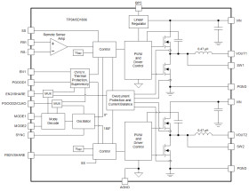
The TPSM5D1806 dual 6-A output power module is a highly integrated and flexible DC-DC power supply packaged in a compact 8-mm × 5.5-mm × 1.8-mm, QFN package. The input voltage range of 4.5 V to 15 V allows conversion from a wide intermediate bus as well as standard 5-V and 12-V rails. The two 6-A outputs can be configured independently for two separate power rails or combined for a single 2-phase, 12-A output.

The low-profile, 51-pin QFN package with optimal package layout enhances thermal performance. The package footprint has all signal pins accessible from the perimeter and large thermal pads beneath the device for simple layout and easy handling in manufacturing.

The integrated power design eliminates the loop compensation and magnetics part selection from the design process. The device offers independent enable control and power good signal for each output. Switching frequency and phase offsetting can be configured using pin-strapping. The device also offers overcurrent and thermal shutdown protection.

Elecena nie prowadzi sprzedaży elementów elektronicznych, ani w niej nie pośredniczy.

Produkt pochodzi z oferty sklepu