elecena.pl

45-V LED backlight driver with four channels 120-mA output

Texas Instruments

45-V LED backlight driver with four channels 120-mA output RSS Sample
  • Darmowa próbka
MPN:
TPS92381
Producent:
TEXAS INSTRUMENTS
Dodany do bazy:
Ostatnio widziany:

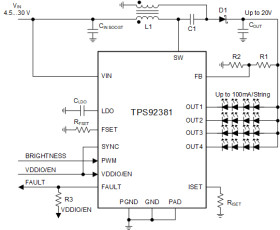
The TPS92380, TPS92381 is a highly-integrated, high output power, easy-to-use LED driver with DC-DC converter. The DC-DC converter supports both boost and SEPIC mode operation. The device has four or three high-precision current sinks that can be combined for higher current capability.

The DC-DC converter has adaptive output voltage control based on the LED forward voltages. This feature minimizes the power consumption by adjusting the voltage to the lowest sufficient level in all conditions. For EMI reduction DC-DC supports spread spectrum for switching frequency and an external synchronization with dedicated pin. A wide-range adjustable frequency allows the TPS9238x to avoid disturbance for sensitive frequency band.

The input voltage range for the TPS9238x is from 4.5 V to 40 V . The TPS9238x integrates extensive fault detection features.

Elecena nie prowadzi sprzedaży elementów elektronicznych, ani w niej nie pośredniczy.

Produkt pochodzi z oferty sklepu