elecena.pl

4.3-V to 17-V input, 2-A synchronous buck converter in SOT563

Texas Instruments

4.3-V to 17-V input, 2-A synchronous buck converter in SOT563 RSS Sample
  • Darmowa próbka
MPN:
TPS562207
Producent:
TEXAS INSTRUMENTS
Dodany do bazy:
Ostatnio widziany:

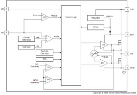
TPS562207 is a simple, easy-to-use, 2-A synchronous buck converter in a SOT563 package.

The device is optimized to operate with minimum external component counts and also optimized to achieve low standby current.

This switch mode power supply (SMPS) device employs D-CAP2 mode control providing a fast transient response and supporting both low-equivalent series resistance (ESR) output capacitors such as specialty polymer and ultra-low ESR ceramic capacitors with no external compensation components.

TPS562207 operates in Forced Continuous Conduction Mode (FCCM), which maintains fixed switching frequency and output voltage ripple is very small. TPS562207 is available in a 6-pin 1.6-mm × 1.6-mm SOT563 (DRL) package, and specified from a –40°C to 125°C junction temperature.

Elecena nie prowadzi sprzedaży elementów elektronicznych, ani w niej nie pośredniczy.

Produkt pochodzi z oferty sklepu