elecena.pl

4.5-V to 16-V, 0.59-mΩ, 80-A stackable compact eFuse with accurate and fast current monitor

Texas Instruments

4.5-V to 16-V, 0.59-mΩ, 80-A stackable compact eFuse with accurate and fast current monitor RSS Sample
  • Darmowa próbka
MPN:
TPS25985
Producent:
TEXAS INSTRUMENTS
Dodany do bazy:
Ostatnio widziany:

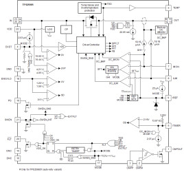
The TPS25985x is an integrated, high-current circuit protection and power management solution in a small package. The device provides multiple protection modes using very few external components and is a robust defense against overloads, short-circuits, and excessive inrush current.

Applications with particular inrush current requirements can set the output slew rate with a single external capacitor. Output current limit level can be set by user as per system needs. A user adjustable overcurrent blanking timer allows systems to support transient peaks in the load current without tripping the eFuse.

Multiple TPS25985x devices can be connected in parallel to increase the total current capacity for high power systems. All devices actively synchronize their operating state and share current during start-up as well as steady state to avoid over-stressing some of the devices which can result in premature or partial shutdown of the parallel chain.

An integrated fast and accurate sense analog load current monitor facilitates predictive maintenance and advanced dynamic platform power management techniques such as Intel PSYS and PROCHOT# to maximize system throughput and power supply utilization.

The devices are characterized for operation over a junction temperature range of –40°C to +125°C.

Elecena nie prowadzi sprzedaży elementów elektronicznych, ani w niej nie pośredniczy.

Produkt pochodzi z oferty sklepu