3-A, 85-V, 2.2-MHz wide VIN boost, flyback, & SEPIC converter with dual random spread spectrum
Texas Instruments
RSS
Sample
- Darmowa próbka
- MPN:
- LM5158
- Producent:
- TEXAS INSTRUMENTS
- Dodany do bazy:
- Ostatnio widziany:
Sugerowane produkty dla lm51581
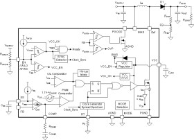
The LM5158x device is a wide input range, non-synchronous boost converter with an integrated 85-V, 3.26-A (LM5158) or 85-V, 1.63-A (LM51581) power switch.
The device can be used in boost, SEPIC, and flyback topologies. It can start up from a single-cell battery with a minimum of 3.2 V. It can operate with the input supply voltage as low as 1.5 V if the BIAS pin is greater than 3.2 V.
The BIAS pin operates up to 60 V (65-V absolute maximum). The switching frequency is dynamically programmable from 100 kHz to 2.2 MHz with an external resistor. Switching at 2.2 MHz minimizes AM band interference and allows for a small solution size and fast transient response. The device provides a selectable Dual Random Spread Spectrum to help reduce the EMI over a wide frequency range.
The device features an accurate peak current limit over the input voltage, which avoids overdesigning the power inductor. Low operating current and pulse-skipping operation improve efficiency at light loads.
The device has built-in protection features such as overvoltage protection, line UVLO, thermal shutdown, and selectable hiccup mode overload protection. Additional features include low shutdown IQ, programmable soft start, precision reference, a power-good indicator, and external clock synchronization.
Elecena nie prowadzi sprzedaży elementów elektronicznych, ani w niej nie pośredniczy.
Produkt pochodzi z oferty sklepu Texas Instruments