10-bit, 1-channel low-power voltage/current output smart DAC with Hi-Z, EEPROM, waveform generator
Texas Instruments
RSS
Sample
- Darmowa próbka
- MPN:
- DAC53001
- Producent:
- TEXAS INSTRUMENTS
- Dodany do bazy:
- Ostatnio widziany:
Sugerowane produkty dla ultralowpower
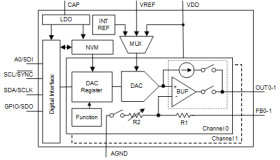
The 12-bit DAC63001 and DAC63002, and the 10‑bit DAC53001 and DAC53002 (collectively referred to as the DACx300x) are a pin-compatible family of ultra-low-power, single-channel and dual-channel, buffered voltage-output and current-output smart digital-to-analog converters (DACs). The DACx300x devices support Hi-Z power-down mode and Hi-Z output during power-off conditions. The DAC outputs provide a force-sense option for use as a programmable comparator and current sink. The multifunction GPIO, function generation, and NVM enable these smart DACs for processor-less applications and design reuse. These devices automatically detect I2C, PMBus, and SPI interfaces and contain an internal reference.
The feature set combined with the tiny package and ultra-low power make these smart DACs an excellent choice for applications such as land mobile radios, pulse oximeters, notebook PCs, and other battery-operated applications for biasing, calibration, and waveform generation.
Elecena nie prowadzi sprzedaży elementów elektronicznych, ani w niej nie pośredniczy.
Produkt pochodzi z oferty sklepu Texas Instruments