elecena.pl

8-output clock buffer for PCIe® Gen 1 to Gen 6 with selectable SMBus addresses

Texas Instruments

8-output clock buffer for PCIe® Gen 1 to Gen 6 with selectable SMBus addresses RSS Sample
  • Darmowa próbka
MPN:
CDCDB803
Producent:
TEXAS INSTRUMENTS
Dodany do bazy:
Ostatnio widziany:

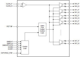
The CDCDB803 is a 8-output LP-HCSL, DB800ZL-compliant, clock buffer capable of distributing the reference clock for PCIe Gen 1-6, QuickPath Interconnect (QPI), UPI, SAS, and SATA interfaces. The SMBus interface and eight output enable pins allow the configuration and control of all eight outputs individually. The CDCDB803 is a DB800ZL derivative buffer and meets or exceeds the system parameters in the DB800ZL specification. It also meets or exceeds the parameters in the DB2000Q specification. The CDCDB803 is packaged in a 6-mm × 6-mm, 48-pin VQFN package.

Elecena nie prowadzi sprzedaży elementów elektronicznych, ani w niej nie pośredniczy.

Produkt pochodzi z oferty sklepu