elecena.pl

DB2000QL compliant 20-output clock buffer for PCIe® Gen 1 to Gen 5

Texas Instruments

DB2000QL compliant 20-output clock buffer for PCIe® Gen 1 to Gen 5 RSS Sample
  • Darmowa próbka
MPN:
CDCDB2000
Producent:
TEXAS INSTRUMENTS
Dodany do bazy:
Ostatnio widziany:

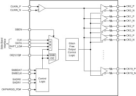
The CDCDB2000 is a 20-output LP-HCSL, DB2000QL compliant, clock buffer capable of distributing the reference clock for PCIe Gen 1-7, QuickPath Interconnect (QPI), UPI, SAS, and SATA interfaces. The SMBus, SBI, and 8 output enable pins allow the configuration and control of all 20 outputs individually. The CDCDB2000 is a DB2000QL derivative buffer and meets or exceeds the system parameters in the DB2000QL specification. The CDCDB2000 is packaged in a 6mm × 6mm TLGA/GQFN package with 80 leads.

Elecena nie prowadzi sprzedaży elementów elektronicznych, ani w niej nie pośredniczy.

Produkt pochodzi z oferty sklepu