Wide-bandwidth, 2.3-nV/√Hz, high-input impedance JFET buffer
Texas Instruments
RSS
Sample
- Darmowa próbka
- MPN:
- BUF802
- Producent:
- TEXAS INSTRUMENTS
- Dodany do bazy:
- Ostatnio widziany:
Sugerowane produkty dla buf802
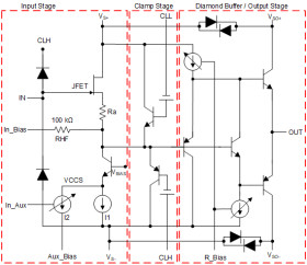
The BUF802 device is an open-loop, unity gain buffer with a JFET input stage that offers low-noise, high-impedance buffering for data acquisition system (DAQ) front ends. The BUF802 supports dc-to-3.1GHz of bandwidth while offering excellent distortion and noise performance across the frequency range.
The BUF802 can be used in a composite loop with a precision amplifier in applications where higher precision performance is required. The BUF802 uses a remarkable architecture to simplify the design of high-precision, wide-bandwidth composite loops.
The BUF802 features an adjustable quiescent current pin that enables designers to trade bandwidth and distortion for a lower quiescent current. This feature makes the device an excellent choice across a wide-frequency range. The BUF802 has integrated input and output clamps to protect the device and the subsequent signal-chain from overdrive voltages.
Elecena nie prowadzi sprzedaży elementów elektronicznych, ani w niej nie pośredniczy.
Produkt pochodzi z oferty sklepu Texas Instruments