elecena.pl

7-V, 1-A H-bridge motor driver with voltage regulation

Texas Instruments

7-V, 1-A H-bridge motor driver with voltage regulation RSS Sample
  • Darmowa próbka
MPN:
DRV8832
Producent:
TEXAS INSTRUMENTS
Dodany do bazy:
Ostatnio widziany:

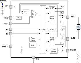
The DRV8832 provides an integrated motor driver solution for battery-powered toys, printers, and other low-voltage or battery-powered motion control applications. The device has one H-bridge driver, and can drive one DC motor or one winding of a stepper motor, as well as other loads like solenoids. The output driver block consists of N-channel and P-channel power MOSFETs configured as an H-bridge to drive the motor winding.

Provided with sufficient PCB heatsinking, the DRV8832 can supply up to 1 A of DC/RMS or peak output current. The device operates on power supply voltages from 2.75 V to 6.8 V.

To maintain constant motor speed over varying battery voltages while maintaining long battery life, a PWM voltage regulation method is provided. An input pin allows programming of the regulated voltage. A built-in voltage reference output is also provided.

Internal protection functions are provided for overcurrent protection, short-circuit protection, undervoltage lockout, and overtemperature protection.

The DRV8832 also provides a current limit function to regulate the motor current during conditions like motor start-up or stall, as well as a fault output pin to signal a host processor of a fault condition.

The DRV8832 is available in a tiny 3-mm × 3-mm 10-pin VSON package and MSOP PowerPAD package (Eco-friendly: RoHS & no Sb/Br).

Elecena nie prowadzi sprzedaży elementów elektronicznych, ani w niej nie pośredniczy.

Produkt pochodzi z oferty sklepu