elecena.pl

300 MHz to 4.8GHz Quadrature Modulator with integrated wideband PLL/VCO

Texas Instruments

300 MHz to 4.8GHz Quadrature Modulator with integrated wideband PLL/VCO RSS Sample
  • Darmowa próbka
MPN:
TRF372017
Producent:
TEXAS INSTRUMENTS
Dodany do bazy:
Ostatnio widziany:

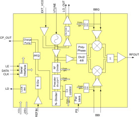
TRF372017 is a high-performance, direct up-conversion device, integrating a high-linearity, low-noise IQ modulator and an integer-fractional PLL/VCO. The VCO uses integrated frequency dividers to achieve a wide, continuous tuning range of 300 MHz to 4800 MHz. The LO is available as an output with independent frequency dividers. The device also accepts input from an external LO or VCO. The modulator baseband inputs can be biased either internally or externally. Internal DC offset adjustment enables carrier cancellation. The device is controlled through a 3-wire serial programming interface (SPI). A control pin invokes power-save mode to reduce power consumption while keeping the VCO locked for fast start-up.

Elecena nie prowadzi sprzedaży elementów elektronicznych, ani w niej nie pośredniczy.

Produkt pochodzi z oferty sklepu