elecena.pl

10-Bit, 8 MSPS ADC Dual Ch., Parallel DSP/uP, Channel Autoscan, Low Power

Texas Instruments

10-Bit, 8 MSPS ADC Dual Ch., Parallel DSP/uP, Channel Autoscan, Low Power RSS Sample
  • Darmowa próbka
MPN:
THS1009
Producent:
TEXAS INSTRUMENTS
Dodany do bazy:
Ostatnio widziany:

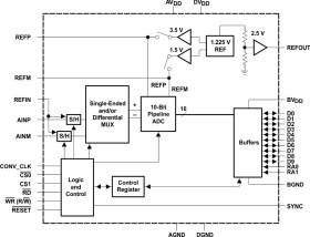
The THS1009 is a CMOS, low-power, 10-bit, 8 MSPS analog-to-digital converter (ADC). The speed, resolution, bandwidth, and single-supply operation are suited for applications in radar, imaging, high-speed acquisition, and communications. A multistage pipelined architecture with output error correction logic provides for no missing codes over the full operating temperature range. Internal control registers allow for programming the ADC into the desired mode. The THS1009 consists of two analog inputs, which are sampled simultaneously. These inputs can be selected individually and configured to single-ended or differential inputs. Internal reference voltages for the ADC (1.5 V and 3.5 V) are provided. An external reference can also be chosen to suit the dc accuracy and temperature drift requirements of the application.

The THS1009C is characterized for operation from 0°C to 70°C, and the THS1009I is characterized for operation from –40°C to 85°C.

Elecena nie prowadzi sprzedaży elementów elektronicznych, ani w niej nie pośredniczy.

Produkt pochodzi z oferty sklepu