elecena.pl

Quad 16-Bit Quad Rail-to-Rail Voltage output Parallel Interface Digital-to-Analog Converter

Texas Instruments

Quad 16-Bit Quad Rail-to-Rail Voltage output Parallel Interface Digital-to-Analog Converter RSS Sample
  • Darmowa próbka
MPN:
DAC8544
Producent:
TEXAS INSTRUMENTS
Dodany do bazy:
Ostatnio widziany:

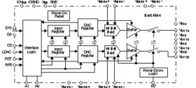
The DAC8544 is a low-power, quad-channel, 16-bit, voltage output DAC. Its on-chip precision output amplifier allows rail-to-rail voltage swing to be achieved at the output. The DAC8544 is 16-bit monotonic and offers exceptional absolute accuracy with ultralow crosstalk. The DAC8544 uses a 16-bit parallel interface and features additional power-down function pins as well as hardware-enabled, synchronous DAC updating and reset capability.

The DAC8544 requires an external reference voltage to set the output range of the DAC. The device incorporates a power-on-reset circuit that ensures that the DAC outputs power up at zero volt and remains there until a valid write takes place. In addition, the DAC8544 contains a power-down feature, accessed via PD\ pin, that reduces the current consumption of the device to 400 nA at 5 V. The power consumption is typically under 5 mW at VDD = 5 V.

The DAC8544 is available in a 48-lead TQFP package with an operating temperature range of –40°C to +105°C.

Elecena nie prowadzi sprzedaży elementów elektronicznych, ani w niej nie pośredniczy.

Produkt pochodzi z oferty sklepu