elecena.pl

12-Bit Quad Voltage Output Digital-to-Analog Converter w/ I2C Interface

Texas Instruments

12-Bit Quad Voltage Output Digital-to-Analog Converter w/ I2C Interface RSS Sample
  • Darmowa próbka
MPN:
DAC7574
Producent:
TEXAS INSTRUMENTS
Dodany do bazy:
Ostatnio widziany:

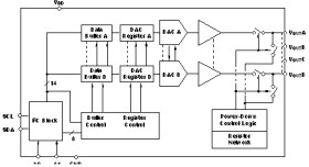
The DAC7574 is a low-power, quad channel, 12-bit buffered voltage output DAC. Its on-chip precision output amplifier allows rail-to-rail output swing to be achieved. The DAC7574 utilizes an I2C compatible two wire serial interface supporting high-speed interface mode with address support of up to four DAC7574s for a total of 16 channels on the bus.

The DAC7574 uses VDD and GND to set the output range of the DAC. The DAC7574 incorporates a power-on-reset circuit that ensures that the DAC output powers up at zero volts and remains there until a valid write takes place to the device. The DAC7574 contains a power-down feature, accessed via the internal control register, that reduces the current consumption of the device to 200 nA at 5 V.

The low power consumption of this part in normal operation makes it ideally suited to portable battery operated equipment. The power consumption is less than 3mW at VDD = 5 V reducing to 1 µW in power-down mode.

The DAC7574 is available in a 10-lead MSOP package.

Elecena nie prowadzi sprzedaży elementów elektronicznych, ani w niej nie pośredniczy.

Produkt pochodzi z oferty sklepu