elecena.pl

16-bit translating 1.65- to 5.5-V I2C/SMBus I/O expander with interrupt, reset & config registers

Texas Instruments

16-bit translating 1.65- to 5.5-V I2C/SMBus I/O expander with interrupt, reset & config registers RSS Sample
  • Darmowa próbka
MPN:
TCA6416A
Producent:
TEXAS INSTRUMENTS
Dodany do bazy:
Ostatnio widziany:

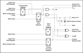
The TCA6416A is a 24-pin device that provides 16-bits of general purpose parallel input/output (I/O) expansion for the two-line bidirectional I2C bus (or SMBus) protocol. The device can operate with a power supply voltage ranging from 1.65 V to 5.5 V on the I2C bus side (VCCI) and a power supply voltage ranging from 1.65 V to 5.5 V on the P-port side (VCCP).

The device supports both 100-kHz (Standard-mode) and 400-kHz (Fast-mode) clock frequencies. I/O expanders such as the TCA6416A provide a simple solution when additional I/Os are needed for switches, sensors, push-buttons, LEDs, fans, and so forth.

Elecena nie prowadzi sprzedaży elementów elektronicznych, ani w niej nie pośredniczy.

Produkt pochodzi z oferty sklepu