7-bit 1.65- to 5.5-V I2C/SMBus LED driver with intensity control, shutdown & config registers
Texas Instruments
RSS
Sample
Przejdź do sklepu »
- Darmowa próbka
- MPN:
- TCA6507
- Producent:
- TEXAS INSTRUMENTS
- Dodany do bazy:
- Ostatnio widziany:
Sugerowane produkty dla bit1
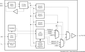
This 7-bit LED dimmer for the two-line bidirectional bus (I2C) is designed to control (or dim) LEDs through the I2C interface. Without this device, the microcontroller must be actively involved in turning on and off the LEDs (per the required dimming rate), which uses valuable processor time. The TCA6507 alleviates this issue by limiting the number of operations required by the processor in blinking LEDs and helps to create a more efficient system. The TCA6507 handles all pulse width modulation (PWM) logic, allowing the processor to use its cycles for more important tasks.
Elecena nie prowadzi sprzedaży elementów elektronicznych, ani w niej nie pośredniczy.
Produkt pochodzi z oferty sklepu Texas Instruments