1-cell, 1-A, single cell, linear charger for LiFePO4 Applications
Texas Instruments
RSS
Sample
- Darmowa próbka
- MPN:
- BQ25070
- Producent:
- TEXAS INSTRUMENTS
- Dodany do bazy:
- Ostatnio widziany:
Sugerowane produkty dla bq25070
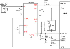
The bq25070 is a highly integrated LiFePO4 linear battery charger targeted at space-limited portable applications. It operates from either a USB port or AC Adapter and charges a single-cell LiFePO4 battery with up to 1A of charge current. The 30V input voltage range with input over-voltage protections supports low-cost unregulated adapters.
The bq25070 has a single power output that charges the battery and powers the system. The charge current is programmable up to 1A using the CTRL input. Additionally, a 4.9V ±10% 50mA LDO is integrated into the IC for supplying low power external circuitry.
The LiFePO4 charging algorithm removes the constant voltage mode control usually present in Li-Ion battery charge cycles. Instead, the battery is fastcharged to the overcharge voltage and then allowed to relax to a lower float charge voltage threshold. The removal of the constant voltage control reduces charge time significantly. During the charge cycle, an internal control loop monitors the IC junction temperature and reduces the charge current if an internal temperature threshold is exceeded. The charger power stage and charge current sense functions are fully integrated. The charger function has high accuracy current and voltage regulation loops, and charge status display.
Elecena nie prowadzi sprzedaży elementów elektronicznych, ani w niej nie pośredniczy.
Produkt pochodzi z oferty sklepu Texas Instruments