elecena.pl

1-A, high-PSRR, ultra-low-dropout voltage regulator with enable

Texas Instruments

1-A, high-PSRR, ultra-low-dropout voltage regulator with enable RSS Sample
  • Darmowa próbka
MPN:
LP38869
Producent:
TEXAS INSTRUMENTS
Dodany do bazy:
Ostatnio widziany:

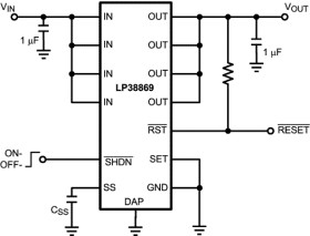
The LP38869 low-dropout linear regulator operates with an input voltage supply from +2.7V to +5.5V input, and delivers a specified 1A load current with a low 200 mV dropout. The high 50 dB PSRR at 100 kHz results from a high gain control loop that also yields excellent transient response. Coupled with a high accuracy output voltage, ±0.75 % over temperature, the LP38869 is an ideal power supply for FPGAs, DSPs or MCUs. Output voltage is preset at +2.5V, or may be adjustable between +0.8V to +5V with an external resistor divider.

The LP38869 only needs 1 μF output capacitance for stability. The FlexCap compensation allows the use of any type of output capacitor, regardless of ESR. Other features include: Soft-Start; delayed reset output; low-power shutdown; short-circuit protection; and thermal shutdown protection

Ground Pin Current: Typically less than 1 mA at 1A load

Shutdown Mode: Typically 2 µA quiescent current when the SHDN pin is pulled low.

Simplified Compensation: Stable with any type of output capacitor.

Elecena nie prowadzi sprzedaży elementów elektronicznych, ani w niej nie pośredniczy.

Produkt pochodzi z oferty sklepu