140mA, 5V Charge Pump in 2x2 SON
Texas Instruments
RSS
Sample
- Darmowa próbka
- MPN:
- TPS60150
- Producent:
- TEXAS INSTRUMENTS
- Dodany do bazy:
- Ostatnio widziany:
Sugerowane produkty dla tps60150
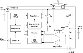
The TPS60150 device is a switched capacitor voltage converter that produces a regulated, low noise, and low-ripple output voltage of 5 V from an unregulated input voltage.
The 5-V output can supply a minimum of 140-mA current.
The TPS60150 device operates in skip mode when the load current falls less than 8 mA under typical condition. In skip mode operation, quiescent current is reduced to 90 µA.
Only 3 external capacitors are needed to generate the output voltage, therefore saving PCB space.
Inrush current is limited by the soft-start function during power on and power transient states.
The TPS60150 device operates over a free-air temperature range of –40°C to 85°C. The device is available with a small 2-mm × 2-mm 6-pin SON package (QFN).
Elecena nie prowadzi sprzedaży elementów elektronicznych, ani w niej nie pośredniczy.
Produkt pochodzi z oferty sklepu Texas Instruments