Wide Input (8V-40V) up to 1MHz Frequency Synchronous Buck Controller, source/sink with prebias
Texas Instruments
RSS
Sample
- Darmowa próbka
- MPN:
- TPS40057
- Producent:
- TEXAS INSTRUMENTS
- Dodany do bazy:
- Ostatnio widziany:
Sugerowane produkty dla lm5146
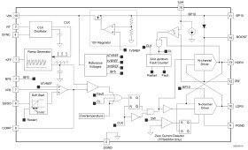
The TPS4005x is a family of high-voltage, wide-input (8 V to 40 V), synchronous, step-down controllers. The TPS4005x family offers design flexibility with a variety of user-programmable functions, including soft start, UVLO, operating frequency, voltage feedforward, high-side current limit, and loop compensation.
The TPS4005x uses voltage feedforward control techniques to provide good line regulation over the wide (4:1) input voltage range, and fast response to input line transients. Near-constant modulator gain with input variation eases loop compensation. The externally programmable current limit provides pulse-by-pulse current limit, as well as hiccup mode operation using an internal fault counter for longer duration overloads.
The new products, LM5145 and LM5146, offer reduced BOM cost, higher efficiency, and reduced solution size among many other features. Start a WEBENCH design with LM5145 and LM5146.
Elecena nie prowadzi sprzedaży elementów elektronicznych, ani w niej nie pośredniczy.
Produkt pochodzi z oferty sklepu Texas Instruments