elecena.pl

3-V to 28-V synchronous D-CAP buck controller with integrated gate drivers

Texas Instruments

3-V to 28-V synchronous D-CAP buck controller with integrated gate drivers RSS Sample
  • Darmowa próbka
MPN:
TPS51513
Producent:
TEXAS INSTRUMENTS
Dodany do bazy:
Ostatnio widziany:

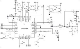
The TPS51513 is a single-phase synchronous buck controller with integrated gate drivers. Advanced control features such as the D-CAP+ architecture and OSR™ overshoot reduction provide fast transient response, low output capacitance and high efficiency. The TPS51513 supports a wide range of IC VCORE applications with an integrated 3-bit DAC. It also provides a full complement of signal I/O including a sleep mode control (SLP), two power good signals (PGOOD and PG), and an analog current monitor (IMON). Logic inputs are compatible with either 1-V or 3.3-V logic levels. VCORE slew rates are controlled with one resistor. In addition, the TPS51513 includes high-current FET gate drivers with an integrated P/N junction diode to drive N-channel FETs with low switching loss. The TPS51513 is available in the 5 mm × 5 mm, 32-pin QFN package and operates between –10°C and 100°C.

Elecena nie prowadzi sprzedaży elementów elektronicznych, ani w niej nie pośredniczy.

Produkt pochodzi z oferty sklepu