elecena.pl

4.5V to 18V Input, 4-A Synchronous Step-Down SWIFT™ Converter with Eco-mode™

Texas Instruments

4.5V to 18V Input, 4-A Synchronous Step-Down SWIFT™ Converter with Eco-mode™ RSS Sample
  • Darmowa próbka
MPN:
TPS54428
Producent:
TEXAS INSTRUMENTS
Dodany do bazy:
Ostatnio widziany:

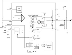
The TPS54428 is an adaptive on-time D-CAP2™ mode synchronous buck converter.

The TPS54428 enables system designers to complete the suite of various end-equipment power bus regulators with a cost effective, low component count, low standby current solution.

The main control loop for the TPS54428 uses the D-CAP2™ mode control that provides a fast transient response with no external compensation components.

The adaptive on-time control supports seamless transition between PWM mode at higher load conditions and Eco-mode™ operation at light loads.

Eco-mode™ allows the TPS54428 to maintain high efficiency during lighter load conditions.

The TPS54428 also has a proprietary circuit that enables the device to adopt to both low equivalent series resistance (ESR) output capacitors, such as POSCAP or SP-CAP, and ultra-low ESR ceramic capacitors. The device operates from 4.5-V to 18-V VIN input.

The output voltage can be programmed between 0.76 V and 7.0 V.

The device also features an adjustable soft start time.

The TPS54428 is available in 8-pin DDA package and 10-pin DRC packages, and is designed to operate over the ambient temperature range of –40°C to 85°C.

Elecena nie prowadzi sprzedaży elementów elektronicznych, ani w niej nie pośredniczy.

Produkt pochodzi z oferty sklepu