elecena.pl

4.7V to 60V Input, 50mA Synchronous Step-Down Converter with Low IQ

Texas Instruments

4.7V to 60V Input, 50mA Synchronous Step-Down Converter with Low IQ RSS Sample
  • Darmowa próbka
MPN:
TPS54062
Producent:
TEXAS INSTRUMENTS
Dodany do bazy:
Ostatnio widziany:

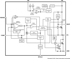
The TPS54062 device is a 60-V, 50-mA, synchronous step-down converter with integrated high-side and low-side MOSFETs. Current mode control provides simple external compensation and flexible component selection. The non-switching supply current is 89 µA. Using the enable pin, shutdown supply current is reduced to 1.7 µA.

Undervoltage lockout is internally set at 4.5 V, but can be increased using the accurate enable pin threshold. The output voltage start-up ramp is controlled by the internal slow-start time.

Adjustable switching frequency range allows efficiency and external component size to be optimized. Frequency foldback and thermal shutdown protects the part during an overload condition.

Elecena nie prowadzi sprzedaży elementów elektronicznych, ani w niej nie pośredniczy.

Produkt pochodzi z oferty sklepu