3 to 20 V input, 1 A, automotive step-down converter with light load efficiency
Texas Instruments
RSS
Sample
- Darmowa próbka
- MPN:
- LM2734-Q1
- Producent:
- TEXAS INSTRUMENTS
- Dodany do bazy:
- Ostatnio widziany:
Sugerowane produkty dla lm2734
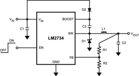
The LM2734-Q1 regulator is a monolithic, high-frequency, PWM step-down DC/DC converter in a 6-pin Thin SOT package. The device provides all the active functions to provide local DC/DC conversion with fast transient response and accurate regulation in the smallest possible PCB area.
With a minimum of external components and online design support through WEBENCH, the LM2734-Q1 regulator is easy to use. The ability to drive 1-A loads with an internal 300-mΩ NMOS switch using state-of-the-art 0.5-µm BiCMOS technology results in the best power density available. The world-class control circuitry allows for on-times as low as 13 ns, thus supporting exceptionally high-frequency conversion over the entire 3-V to 20-V input operating range down to the minimum output voltage of 0.8 V. Switching frequency is internally set to 550 kHz (LM2734Y) or 1.6 MHz (LM2734X), allowing the use of extremely small surface-mount inductors and chip capacitors. Even though the operating frequencies are very high, efficiencies up to 90% are easy to achieve. External shutdown is included, featuring an ultra-low standby current of 30 nA.
The LM2734-Q1 regulator uses current-mode control and internal compensation to provide high-performance regulation over a wide range of operating conditions. Additional features include internal soft-start circuitry to reduce inrush current, pulse-by-pulse current limit, thermal shutdown, and output overvoltage protection.
Elecena nie prowadzi sprzedaży elementów elektronicznych, ani w niej nie pośredniczy.
Produkt pochodzi z oferty sklepu Texas Instruments