elecena.pl

1.5-V to 40-V, 500-mA buck-boost converter with 5-V fixed output voltage, AEC-Q100 qualified

Texas Instruments

1.5-V to 40-V, 500-mA buck-boost converter with 5-V fixed output voltage, AEC-Q100 qualified RSS Sample
  • Darmowa próbka
MPN:
TPS55065-Q1
Producent:
TEXAS INSTRUMENTS
Dodany do bazy:
Ostatnio widziany:

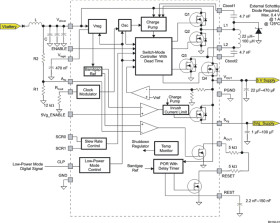
The TPS55065 is a switched-mode regulator with integrated switches for voltage-mode control. With the aid of external components (LC combination), the device regulates the output to 5 V ±3% for a wide input-voltage range.

The TPS55065 device offers a reset function to detect and indicate when the 5-V output rail is outside of the specified tolerance. This reset delay is programmable using an external timing capacitor on the REST terminal. Additionally, an alarm (AOUT) feature is activated when the input supply rail Vdriver is below a prescaled specified value (set by the AIN terminal).

The TPS55065 device has a frequency-modulation scheme to minimize EMI. The clock modulator permits a modulation of the switching frequency to reduce interference energy in the frequency band.

The 5-Vg output is a switched 5-V regulated output with internal current limiting to prevent assertion of RESET when powering a capacitive load on the supply line. This function is controlled by the 5VgENABLE terminal. If there is a short to ground on this output (5Vg output), the output self-protects by operating in a chopping mode. This does, however, increase the output ripple voltage on VOUT during this fault condition.

Elecena nie prowadzi sprzedaży elementów elektronicznych, ani w niej nie pośredniczy.

Produkt pochodzi z oferty sklepu