elecena.pl

480kHz 1.5V to 40V, 1A buck-boost converter with 5V Fixed output Voltage, AEC-Q100 qualified

Texas Instruments

480kHz 1.5V to 40V, 1A buck-boost converter with 5V Fixed output Voltage, AEC-Q100 qualified RSS Sample
  • Darmowa próbka
MPN:
TPIC74101-Q1
Producent:
TEXAS INSTRUMENTS
Dodany do bazy:
Ostatnio widziany:

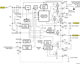
The TPIC74101-Q1 is a switch-mode regulator with integrated switches for voltage-mode control. With the aid of external components (LC combination), the device regulates the output to 5 V ±2% for a wide input-voltage range.

The TPIC74101-Q1 offers a reset function to detect and indicate when the 5-V output rail is outside of the specified tolerance. This reset delay is programmable using an external timing capacitor on the RESET Pin. Additionally, an alarm (AOUT) feature is activated when the input supply rail Vdriver is below a prescaled specified value (set by the AIN pin).

The TPIC74101-Q1 has a frequency-modulation scheme to minimize EMI. The clock modulator permits a modulation of the switching frequency to reduce interference energy in the frequency band.

The 5Vg output is a switched 5-V regulated output with internal current limiting to prevent RESET from being asserted when powering a capacitive load on the supply line. This function is controlled by the 5VgENABLE Pin. If there is a short to ground on this output (5Vg output), the output self-protects by operating in a chopping mode. This does, however, increase the output ripple voltage on VOUT during this fault condition.

Elecena nie prowadzi sprzedaży elementów elektronicznych, ani w niej nie pośredniczy.

Produkt pochodzi z oferty sklepu