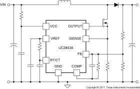
Current Mode PWM Controller
Texas Instruments
RSS
Sample
Przejdź do sklepu »
- Darmowa próbka
- MPN:
- UC1843A
- Producent:
- TEXAS INSTRUMENTS
- Dodany do bazy:
- Ostatnio widziany:
Sugerowane produkty dla ucx84
The UCx84xA family of control devices is a pin-for-pin compatible improved version of the UCx84x family. Providing the necessary features to control current-mode or switched-mode power supplies, this family of devices has many improved features: startup current is less than 0.5mA, oscillator discharge is trimmed to 8.3mA, and during UVLO, the output stage can sink at least 10mA at less than 1.2V for VCC over 5V.
Elecena nie prowadzi sprzedaży elementów elektronicznych, ani w niej nie pośredniczy.
Produkt pochodzi z oferty sklepu Texas Instruments