6kHz-220kHz CCM PFC controller with 16V/10V UVLO and Smaller Gate Drive Resistor, 0°C to 70°C
Texas Instruments
RSS
Sample
- Darmowa próbka
- MPN:
- UCC3817A
- Producent:
- TEXAS INSTRUMENTS
- Dodany do bazy:
- Ostatnio widziany:
Sugerowane produkty dla uc3817
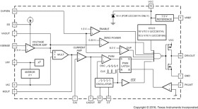
The UCC3817A and the UCC3818A family provides all the functions necessary for active power factor corrected preregulators. The controller achieves near unity power factor by shaping the ac input line current waveform to correspond to that of the ac input line voltage. Average current mode control maintains stable, low distortion sinusoidal line current.
Designed in Texas Instruments BiCMOS process, the UCC3817A/UCC3818A offers new features such as lower start-up current, lower power dissipation, overvoltage protection, a shunt UVLO detect circuitry, a leading-edge modulation technique to reduce ripple current in the bulk capacitor and an improved, low-offset (±2 mV) current amplifier to reduce distortion at light load conditions.
The UCC3817A/18A family of PFC Controllers is directly pin for pin compatible with the UCC3817/18 family of devices. Only the output stage of UCC3817A family has been modified to allow use of a smaller external gate drive resistor values. For some power supply designs where an adequately high enough gate drive resistor can not be used, the UCC3817A/18A family offers a more robust output stage at the cost of increasing the internal gate resistances. The gate drive of the UC3817A/18A family however remains strong at ±1.2 A of peak current capability.
UCC3817A offers an on-chip shunt regulator with low start-up current, suitable for applications utilizing a bootstrap supply. UCC3818A is intended for applications with a fixed supply (VCC). Both devices are available in the 16-pin D, N and PW packages.
Elecena nie prowadzi sprzedaży elementów elektronicznych, ani w niej nie pośredniczy.
Produkt pochodzi z oferty sklepu Texas Instruments