elecena.pl

Automotive 6kHz to 220kHz CCM PFC controller with 10.5V/10V UVLO and smaller gate drive resistor

Texas Instruments

Automotive 6kHz to 220kHz CCM PFC controller with 10.5V/10V UVLO and smaller gate drive resistor RSS Sample
  • Darmowa próbka
MPN:
UCC2818A-Q1
Producent:
TEXAS INSTRUMENTS
Dodany do bazy:
Ostatnio widziany:

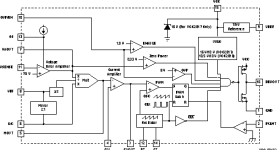
The UCC2818A-Q1 device provides all the functions necessary for active power factor corrected preregulators. The controller achieves near unity power factor by shaping the ac input line current waveform to correspond to that of the ac input line voltage. Average current mode control maintains stable, low distortion sinusoidal line current.

Designed in Texas Instrument’s BiCMOS process, the UCC2818A-Q1 device offers new features such as lower start-up current, lower power dissipation, overvoltage protection, a shunt UVLO detect circuitry, a leading-edge modulation technique to reduce ripple current in the bulk capacitor and an improved, low-offset (±2 mV) current amplifier to reduce distortion at light load conditions.

The UCC2818A-Q1 PFC controller is directly pin-for-pin compatible with the UCC2818 devices. Only the output stage of UCC2818A-Q1 device has been modified to allow use of a smaller external gate drive resistor values. For some power supply designs where an adequately high enough gate drive resistor can not be used, the UCC2818A-Q1 device offers a more robust output stage at the cost of increasing the internal gate resistances. The gate drive of the UC2818A, however, remains strong at ±1.2 A of peak current capability.

The UCC2818A-Q1 device is intended for applications with a fixed supply (VCC). It is available in the 16-pin D package.

Elecena nie prowadzi sprzedaży elementów elektronicznych, ani w niej nie pośredniczy.

Produkt pochodzi z oferty sklepu