0.5-A/1-A dual-channel gate driver with single input and auxiliary output
Texas Instruments
RSS
Sample
- Darmowa próbka
- MPN:
- UC2715
- Producent:
- TEXAS INSTRUMENTS
- Dodany do bazy:
- Ostatnio widziany:
Sugerowane produkty dla uc1714
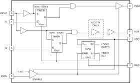
These two families of high speed drivers are designed to provide drive waveforms for complementary switches. Complementary switch configurations are commonly used in synchronous rectification circuits and active clamp/reset circuits, which provide zero voltage switching. In order to facilitate the soft switching transitions, independently programmable delays between the two output waveforms are provided on these drivers. The delay pins also have true-zero voltage-sensing capability which allows immediate activation of the corresponding switch when zero voltage is applied. These devices require a PWM-type input to operate and interface with commonly available PWM controllers.
In the UC1714 series, the AUX output is inverted to allow driving a p-channel MOSFET. In the UC1715 series, the two outputs are configured in a true complementary fashion.
Elecena nie prowadzi sprzedaży elementów elektronicznych, ani w niej nie pośredniczy.
Produkt pochodzi z oferty sklepu Texas Instruments