High efficient 6-channel WLED driver supporting single-Cell Li-Ion Battery Input
Texas Instruments
RSS
Sample
- Darmowa próbka
- MPN:
- TPS61176
- Producent:
- TEXAS INSTRUMENTS
- Dodany do bazy:
- Ostatnio widziany:
Sugerowane produkty dla tps61176
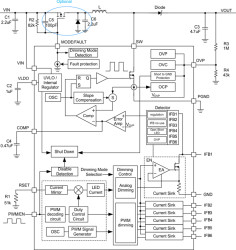
The TPS61176 is an integrated WLED backlight driver for tablets or notebook PCs using single-cell batteries. It comprises a high-efficiency boost converter with an integrated 2-A, 40-V power MOSFET, and six current sink regulators. The device can drive up to 60 WLEDs. The boost output voltage automatically adjusts to the WLED forward voltage to improve efficiency.
The TPS61176 supports mixed dimming mode. The automatic switch between PWM dimming and analog dimming increases the overall electrical-to-optical efficiency, reducing power of the backlight significantly. The switch point can be programmed to 12.5% or 25%. PWM dimming mode can also be programmed to fixed frequency dimming or direct PWM dimming. The device supports up to 14-bit dimming resolution to avoid potential flickering during low brightness dimming.
True shutdown is supported with a driver for an external isolation P-channel MOSFET. When the device is disabled or the boost output is shorted to ground, the isolation PFET is turned off to cut off the power path from battery preventing any leakage current from the battery. The device also integrates soft start, thermal shutdown, WLED open and short protection. Its 16-pin WQFN package provides a space-saving and high-performance WLED driver solution.
Elecena nie prowadzi sprzedaży elementów elektronicznych, ani w niej nie pośredniczy.
Produkt pochodzi z oferty sklepu Texas Instruments