4.5-V to 18-V, 6-A synchronous buck converter in HTSSOP package
Texas Instruments
RSS
Sample
- Darmowa próbka
- MPN:
- TPS54627
- Producent:
- TEXAS INSTRUMENTS
- Dodany do bazy:
- Ostatnio widziany:
Sugerowane produkty dla tps54627
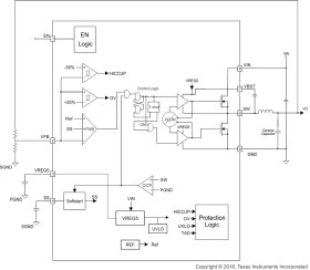
The TPS54627 device is an adaptive on-time D-CAP2 mode synchronous-buck converter. The TPS54627 enables system designers to complete the suite of various end-equipment power-bus regulators with a cost-effective, low-component count, low-standby current solution.
The main control loop for the TPS54627 uses the D-CAP2 mode control that provides a fast transient response with no external compensation components. The TPS54627 also has a proprietary circuit that enables the device to adopt to both low equivalent-series-resistance (ESR) output capacitors, such as POSCAP or SP-CAP, and ultra-low ESR ceramic capacitors.
The device operates from 4.5-V to 18-V VIN input. The output voltage can be programmed between 0.76 V and 5.5 V. The device also features an adjustable soft-start time. The TPS54627 is available in the 8-pin SO PowerPAD package, and designed to operate from –40°C to 85°C.
Elecena nie prowadzi sprzedaży elementów elektronicznych, ani w niej nie pośredniczy.
Produkt pochodzi z oferty sklepu Texas Instruments