elecena.pl

4.5V to 18V Input, 5-A Synchronous Step-Down Converter with Advanced Eco-mode™

Texas Instruments

4.5V to 18V Input, 5-A Synchronous Step-Down Converter with Advanced Eco-mode™ RSS Sample
  • Darmowa próbka
MPN:
TPS56528
Producent:
TEXAS INSTRUMENTS
Dodany do bazy:
Ostatnio widziany:

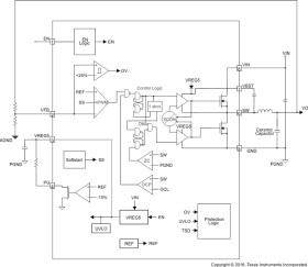
The TPS56528 device is an adaptive on-time D-CAP2&rade; mode synchronous buck converter. The TPS56528 enables system designers to complete the suite of various end-equipment power bus regulators with a cost-effective, low component count, low standby current solution. The main control loop for the TPS56528 uses the D-CAP2™ mode control that provides a fast transient response with no external compensation components. The adaptive on-time control supports seamless transition between PWM mode at higher load conditions and advanced Eco-Mode™ operation at light loads. Advanced Eco-Mode™ allows the TPS56528 to maintain high efficiency during lighter load conditions. The TPS56528 also has a proprietary circuit that enables the device to adopt to both low equivalent series resistance (ESR) output capacitors, such as POSCAP or SP-CAP, and ultra-low ESR ceramic capacitors. The device operates from 4.5-V to 18-V VIN input. The output voltage can be programmed between 0.6 V and 7 V. The device also features a fixed 1-ms soft-start time and power good output. The TPS56528 is available in the 8-pin SO PowerPAD™ package, and designed to operate from –40°C to 85°C.

Elecena nie prowadzi sprzedaży elementów elektronicznych, ani w niej nie pośredniczy.

Produkt pochodzi z oferty sklepu