elecena.pl

6.5V, 4 A, High Efficiency, Step-Down DC-to-DC Regulator

Analog Devices

6.5V, 4 A, High Efficiency, Step-Down DC-to-DC Regulator RSS Sample
  • Darmowa próbka
MPN:
ADP2164
Producent:
ANALOG DEVICES
Dodany do bazy:
Ostatnio widziany:
Zmiana ceny:
-100% (18.01.2025)
Poprzednia cena:
2.13

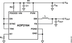
The ADP2164 is a 4 A, synchronous, step-down dc-to-dc regulator in a compact 4 mm × 4 mm LFCSP package. The regulator uses a current mode, constant frequency pulse-width modulation (PWM) control scheme for excellent stability and transient response.

The input voltage range of the ADP2164 is 2.7 V to 6.5 V. The output voltage of the ADP2164 is adjustable from 0.6 V to the input voltage (VIN). The ADP2164 is also available in six preset output voltage options: 3.3 V, 2.5 V, 1.8 V, 1.5 V, 1.2 V, and 1.0 V.

The ADP2164 integrates a pair of low on-resistance P-channel and N-channel internal MOSFETs to maximize efficiency and minimize external component count. The 100% duty cycle operation allows low dropout voltage at 4 A output current.

The high, 1.2 MHz PWM switching frequency allows the use of small external components, and the SYNC input enables multiple ICs to synchronize out of phase to reduce ripple and eliminate beat frequencies.

Other key features of the ADP2164 include undervoltage lockout (UVLO), integrated soft start to limit inrush current at startup, overvoltage protection (OVP), overcurrent protection (OCP), and thermal shutdown.

Applications

* Point-of-load conversion

* Communications and networking equipment

* Industrial and instrumentation

* Consumer electronics

* 4 A continuous output current

* 43 mΩ and 29 mΩ integrated FET

* ±1.5% output accuracy

* Input voltage range: 2.7 V to 6.5 V

* Output voltage: 0.6 V to VIN

* Switching frequency

* Fixed frequency: 600 kHz or 1.2 MHz

* Adjustable frequency: 500 kHz to 1.4 MHz

* Synchronizable from 500 kHz to 1.4 MHz

* Selectable synchronize phase shift: 0° or 180°

* Current mode architecture

Elecena nie prowadzi sprzedaży elementów elektronicznych, ani w niej nie pośredniczy.

Produkt pochodzi z oferty sklepu