25A Synchronous Buck NexFET™ Power Stage
Texas Instruments
RSS
Sample
- Darmowa próbka
- MPN:
- CSD95375Q4M
- Producent:
- TEXAS INSTRUMENTS
- Dodany do bazy:
- Ostatnio widziany:
Sugerowane produkty dla csd95375q4m
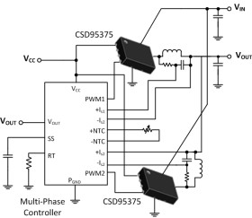
The CSD95375Q4M NexFET™ Power Stage is a highly optimized design for use in a high power, high density Synchronous Buck converter. This product integrates the driver IC and NexFET technology to complete the power stage switching function. The driver IC has a built-in selectable diode emulation function that enables DCM operation to improve light load efficiency. In addition, the driver IC supports ULQ mode that enables Connected Standby for Windows™ 8. With the PWM input in tri-state, quiescent current is reduced to 130 µA, with immediate response. When SKIP# is held at tri-state, the current is reduced to 8 µA (typically 20 µs is required to resume switching). This combination produces a high current, high efficiency, and high speed switching device in a small 3.5 × 4.5-mm outline package. In addition, the PCB footprint has been optimized to help reduce design time and simplify the completion of the overall system design.
Elecena nie prowadzi sprzedaży elementów elektronicznych, ani w niej nie pośredniczy.
Produkt pochodzi z oferty sklepu Texas Instruments