elecena.pl

Automotive 4-A/4-A single-channel gate driver with 5-V UVLO and dual-input structure

Texas Instruments

Automotive 4-A/4-A single-channel gate driver with 5-V UVLO and dual-input structure RSS Sample
  • Darmowa próbka
MPN:
UCC27517A-Q1
Producent:
TEXAS INSTRUMENTS
Dodany do bazy:
Ostatnio widziany:

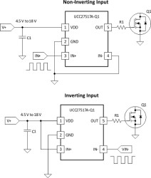
The UCC27517A-Q1 single-channel high-speed low-side gate-driver device effectively drives MOSFET and IGBT power switches. With a design that inherently minimizes shoot-through current, the UCC27517A-Q1 sources and sinks high peak-current pulses into capacitive loads offering rail-to-rail drive capability and extremely small propagation delay typically 13 ns.

The UCC27517A-Q1 device handles –5 V at input.

The UCC27517A-Q1 provides 4-A source and 4-A sink (symmetrical drive) peak-drive current capability at VDD = 12 V.

The UCC27517A-Q1 operates over a wide VDD range of 4.5 V to 18 V and wide temperature range of –40°C to 140°C. Internal Undervoltage Lockout (UVLO) circuitry on VDD pin holds the output low outside VDD operating range. The ability to operate at low voltage levels such as below 5 V, along with best-in-class switching characteristics, is especially suited for driving emerging wide band-gap power-switching devices such as GaN power-semiconductor devices.

Elecena nie prowadzi sprzedaży elementów elektronicznych, ani w niej nie pośredniczy.

Produkt pochodzi z oferty sklepu