elecena.pl

3V to 17V, 1A Step-Down DC/DC Power Module in 3.5mm × 3.5mm Package

Texas Instruments

3V to 17V, 1A Step-Down DC/DC Power Module in 3.5mm × 3.5mm Package RSS Sample
  • Darmowa próbka
MPN:
LMZ21701
Producent:
TEXAS INSTRUMENTS
Dodany do bazy:
Ostatnio widziany:

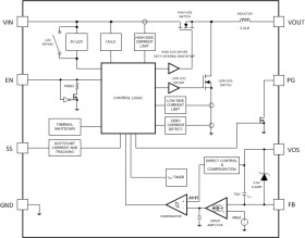
The LMZ21701 nano module is an easy-to-use step-down DC/DC solution capable of driving up to 1000-mA load in space-constrained applications. Only an input capacitor, an output capacitor, a soft-start capacitor, and two resistors are required for basic operation.

Elecena nie prowadzi sprzedaży elementów elektronicznych, ani w niej nie pośredniczy.

Produkt pochodzi z oferty sklepu