elecena.pl

High brightness white LED driver in 2mm x 2mm QFN Package

Texas Instruments

High brightness white LED driver in 2mm x 2mm QFN Package RSS Sample
  • Darmowa próbka
MPN:
TPS61165
Producent:
TEXAS INSTRUMENTS
Dodany do bazy:
Ostatnio widziany:

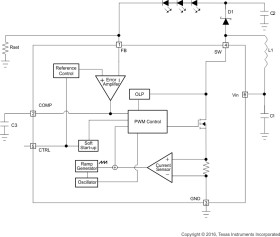
With a 40-V rated integrated switch FET, the TPS61165 device is a boost converter that drives LEDs in series. The boost converter runs at a 1.2-MHz fixed switching frequency with 1.2-A switch current limit, allowing the use of a high-brightness LED in general lighting.

The default white LED current is set with the external sensor resistor Rset, and the feedback voltage is regulated to 200 mV, as shown in the Typical Application drawing below. During the operation, the LED current can be controlled using the one-wire digital interface (EasyScale™ protocol) through the CTRL pin. Alternatively, a pulse-width-modulation (PWM) signal can be applied to the CTRL pin through which the duty cycle determines the feedback reference voltage. In either digital or PWM mode, the TPS61165 device does not burst the LED current; therefore, it does not generate audible noises on the output capacitor. For maximum protection, the device features integrated open-LED protection that disables the TPS61165 device to prevent the output from exceeding its absolute maximum voltage ratings during open LED conditions.

Elecena nie prowadzi sprzedaży elementów elektronicznych, ani w niej nie pośredniczy.

Produkt pochodzi z oferty sklepu