elecena.pl

1.5-A constant current buck converter for HB LEDs

Texas Instruments

1.5-A constant current buck converter for HB LEDs RSS Sample
  • Darmowa próbka
MPN:
TPS92510
Producent:
TEXAS INSTRUMENTS
Dodany do bazy:
Ostatnio widziany:

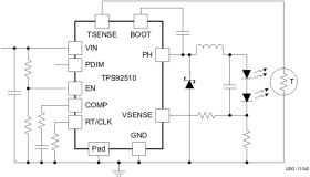
The TPS92510 is a 60-V, 1.5-A peak current-mode step-down converter with an integrated high-side MOSFET. It is specifically designed for driving high-brightness LEDs with a constant current. The tight-tolerance, 200-mV internal reference voltage reduces power dissipation in the current-sense resistor. A dedicated pulse width modulation input pin allows linear control of the light output.

The TPS92510 integrates a thermal foldback feature that reduces the average output current to ensure that the sensed LED temperature never exceeds a specific value, improving the reliability of the overall system. An integrated frequency synchronization feature allows a reduction of unwanted beat- frequencies in multi-string applications and simplifies EMI filtering. The adjustable input voltage UVLO feature accommodates the various deep discharge levels of multiple battery types.

The TPS92510 includes cycle-by-cycle overcurrent protection, and thermal shutdown protection. It is available in a 10-pin MSOP PowerPAD™ package.

Elecena nie prowadzi sprzedaży elementów elektronicznych, ani w niej nie pośredniczy.

Produkt pochodzi z oferty sklepu