elecena.pl

Automotive 16-bit 1.65- to 3.6-V I2C/SMBus I/O expander with interrupt, reset & config registers

Texas Instruments

Automotive 16-bit 1.65- to 3.6-V I2C/SMBus I/O expander with interrupt, reset & config registers RSS Sample
  • Darmowa próbka
MPN:
TCA9539-Q1
Producent:
TEXAS INSTRUMENTS
Dodany do bazy:
Ostatnio widziany:

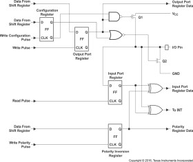
The TCA9539-Q1 is a 24-pin device that provides 16 bits of general purpose parallel input and output (I/O) expansion for the two-line bidirectional I2C bus (or SMBus protocol). The device can operate with a power supply voltage (VCC) range from 1.65 V to 3.6 V. The device supports 100 kHz (I2C Standard mode) and 400 kHz (I2C Fast mode) clock frequencies. I/O expanders such as the TCA9539-Q1 provide a simple solution when additional I/Os are needed for switches, sensors, push-buttons, LEDs, fans, and other similar devices.

The features of the TCA9539-Q1 include an interrupt that is generated on the INT pin whenever an input port changes state. The A0 and A1 hardware selectable address pins allow up to four TCA9539-Q1 devices on the same I2C bus. The device can be reset to its default state by cycling the power supply and causing a power-on reset. Also, the TCA9539-Q1 has a hardware RESET pin that can be used to reset the device to its default state.

The TCA9539-Q1 I2C I/O expander is qualified for automotive applications.

spacer

Elecena nie prowadzi sprzedaży elementów elektronicznych, ani w niej nie pośredniczy.

Produkt pochodzi z oferty sklepu