Automotive 0.5-5A adjustable ILIMIT, 2.5-6.5V, 22mΩ USB power switch, active-low
Texas Instruments
RSS
Sample
- Darmowa próbka
- MPN:
- TPS2556-Q1
- Producent:
- TEXAS INSTRUMENTS
- Dodany do bazy:
- Ostatnio widziany:
Sugerowane produkty dla tps2513
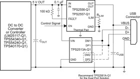
The TPS2556-Q1 and TPS2557-Q1 power-distribution switches are specialized for automotive applications which require precision current limiting or capacity to handle heavy capacitive loads and short circuits. These devices offer a programmable current-limit threshold between 500 mA and 5 A (typical) via an external resistor. Control of the power-switch rise and fall times minimizes current surges during turnon or turnoff.
TPS2556-Q1 and TPS2557-Q1 devices limit the output current to a safe level by switching into a constant-current mode when the output load exceeds the current-limit threshold. The FAULT logic output asserts low during overcurrent and overtemperature conditions.
Use with the TPS2511-Q1 or TPS2513A-Q1 for a low-loss, automotive-qualified, USB charging-port solution capable of charging all of todays popular phones and tablets.
Elecena nie prowadzi sprzedaży elementów elektronicznych, ani w niej nie pośredniczy.
Produkt pochodzi z oferty sklepu Texas Instruments