elecena.pl

Integrated WLED backlight driver and Bias power for LCD panels

Texas Instruments

Integrated WLED backlight driver and Bias power for LCD panels RSS Sample
  • Darmowa próbka
MPN:
LM3631
Producent:
TEXAS INSTRUMENTS
Dodany do bazy:
Ostatnio widziany:

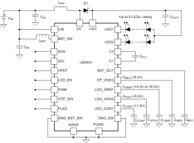
The LM3631 is a complete LCD backlight and bias power solution for mobile devices. This one-chip solution has an integrated high-efficiency backlight LED driver and positive/negative bias supplies for LCD drivers addressing the power requirements of high-definition LCDs. Integrated solution allows small solution size while still maintaining high performance.

Capable of driving up to 16 LEDs, the LM3631 is ideal for small- to medium-size displays. Two additional programmable LDO regulator outputs can be used to power display controller, LCD gamma reference, or any additional peripherals.

A high level of integration and programmability allows the LM3631 to address a variety of applications without the need for hardware changes. Voltage levels, backlight configuration, and power sequences are all configurable through I2C interface.

Elecena nie prowadzi sprzedaży elementów elektronicznych, ani w niej nie pośredniczy.

Produkt pochodzi z oferty sklepu