elecena.pl

4.6V / -1.4 to -4.4V Dual Output 200mA AMOLED Display Pwr Supply

Texas Instruments

4.6V / -1.4 to -4.4V Dual Output 200mA AMOLED Display Pwr Supply RSS Sample
  • Darmowa próbka
MPN:
TPS65631W
Producent:
TEXAS INSTRUMENTS
Dodany do bazy:
Ostatnio widziany:

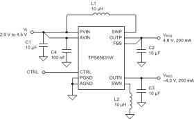
The TPS65631W is designed to drive AMOLED (Active Matrix Organic Light Emitting Diode) displays requiring positive and negative supply rails. The device integrates a boost converter for VPOS and an inverting buck boost converter for VNEG and is suitable for battery-operated products. The digital control pin (CTRL) allows programming the negative output voltage in digital steps. The TPS65631W uses a novel technology enabling excellent line transient performance.

Elecena nie prowadzi sprzedaży elementów elektronicznych, ani w niej nie pośredniczy.

Produkt pochodzi z oferty sklepu