elecena.pl

MAX20082 Dual, Redundant, H-Bridge Motor Driver with ASIL Diagnostics

Maxim-Dallas

MAX20082 Dual, Redundant, H-Bridge Motor Driver with ASIL Diagnostics RSS Sample
  • Darmowa próbka
MPN:
MAX20082
Kod:
8481
Producent:
ANALOG DEVICES
Dodany do bazy:
Ostatnio widziany:

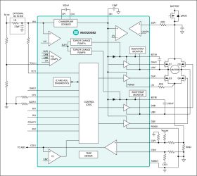
Dual, Redundant, H-Bridge Motor Driver with ASIL Diagnostics. The MAX20082 is a dual, full-bridge controller specifically designed for fault-tolerant automotive applications with high-power inductive loads such as brushed DC motors. The device has two fully independent motor-control channels designed for use with external n-channel power MOSFETs. Each channel operates from a 4.75V to 5.25V input supply voltage range, and is capable of working with motor supply voltages up to 35V.

Elecena nie prowadzi sprzedaży elementów elektronicznych, ani w niej nie pośredniczy.

Produkt pochodzi z oferty sklepu