Wideband (400 MHz TO 3 GHz) Quadrature Modulator with Integrated PLL/VCOs and 2.68 V Input Bias
Analog Devices
RSS
Sample
- Darmowa próbka
- MPN:
- ADRF6720-27
- Producent:
- ANALOG DEVICES
- Dodany do bazy:
- Ostatnio widziany:
Sugerowane produkty dla adrf6720
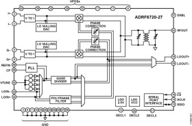
The ADRF6720-27 is a wideband quadrature modulator with an integrated synthesizer ideally suited for 3G and 4G communication systems. The ADRF6720-27 consists of a high linearity broadband modulator, an integrated fractional-N phase-locked loop (PLL), and four low phase noise multicore voltage controlled oscillators (VCOs).
The ADRF6720-27 local oscillator (LO) signal can be generated internally via the on-chip integer-N and fractional-N synthesizers, or externally via a high frequency, low phase noise LO signal. The internal integrated synthesizer enables LO coverage from 356.25 MHz to 2855 MHz using the multicore VCOs. In the case of internal LO generation or external LO input, quadrature signals are generated with a divide by 2 phase splitter. When the ADRF6720-27 is operated with an external 1 × LO input, a polyphase filter generates the quadrature inputs to the mixer.
The ADRF6720-27 offers digital programmability for carrier feedthrough optimization, sideband suppression, HD3/IP3 optimization, and high-side or low-side LO injection.
The ADRF6720-27 is fabricated using an advanced silicon-germanium BiCMOS process. It is available in a 40-lead, RoHS-compliant, 6 mm × 6 mm LFCSP package with an exposed pad. Performance is specified over the −40°C to +85°C temperature range.
Applications
* 2G/3G/4G/LTE broadband communication systems
* Microwave point-to-point radios
* Satellite modems
* Military/aerospace
* Instrumentation
* I/Q modulator with integrated fractional-N PLL
* RF output frequency range: 400 MHz to 3000 MHz
* Internal LO frequency range: 356.25 MHz to 2855 MHz
* Output P1dB: 10.8 dBm at
2140 MHz
* Output IP3: 31.1 dBm at 2140 MHz
* Carrier feedthrough:
−44.3 dBm at 2140 MHz
* Sideband suppression:
−40.8 dBc at 2140 MHz
* Noise floor: −159.5 dBm/Hz at 2140 MHz
* Baseband 1 dB modulation bandwidth: >1000 MHz
* Baseband input bias level: 2.68 V
* Power supply: 3.3 V/425 mA
* Integrated RF tunable balun allowing single-ended RF output
* Multicore integrated VCOs
* HD3/IP3 optimization
* Sideband suppression and carrier feedthrough optimization
* High-side/low-side LO injection
* Programmable via 3-wire serial port interface (SPI)
* 40-lead 6 mm × 6 mm LFCSP
Elecena nie prowadzi sprzedaży elementów elektronicznych, ani w niej nie pośredniczy.
Produkt pochodzi z oferty sklepu Analog Devices